TECHNICAL DATA Nominal working angle: 90º, adjustable between 20º and 95º. Type of setting: continuous by means of self-locking cams and electromechanical limtswitches. Nominal working torque: from 35 to 240 Nm. Operation time (0° - 90°): see diagram. Service: S3 ED 50% in compliance with CEI 60043. Applicable regulations: Low Voltage Directive 2014/35/UE; Electromagnetic Compatibility Directive 2014/30/CE. Enclosure: IP67 in compliance with EN60529. Working temperature: -25º +60ºC. Storage temperature: -40º +90ºC. Motor built-in auto-reset thermostatic protection. Motor with Class F insulation (155ºC) . Rotor supported by ball bearings. Connection for emergengy manual lever (hexagonal wrench in equipment). External visual position indicator with graduated top. Space heater (standard). IP67 connectors also available, on request with pre-wired cable. No. 2 SPDT auxiliary electromechanical limit switches with cams adjustable all along the stroke. Maximum working noise: <70 dB (A). Supply voltage: 230 Vac ±10%, 50/60 Hz monophase; 115 Vac ±10%, 50/60 Hz monophase; 24 V ac/dc ±10%; 24 V dc ±5%.
TORQUE
MODEL
EA0035
EA0070
EA0130
EA0240
Nominal working torque
Nm
35
70
130
240
Maximum peak torque
Nm
45
85
160
280
ACTUATORS ORDERING CODES
IP67 VERSION
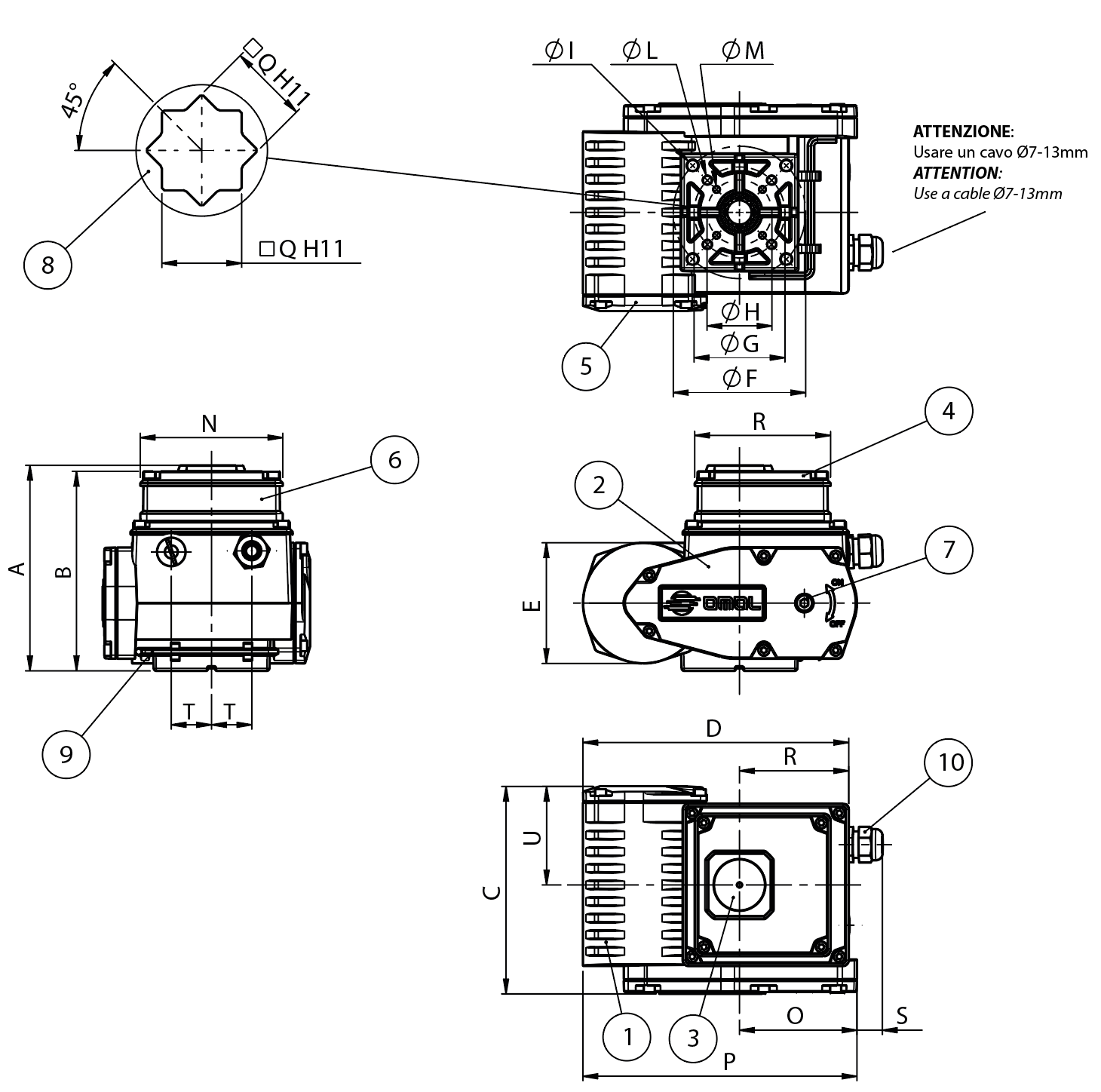
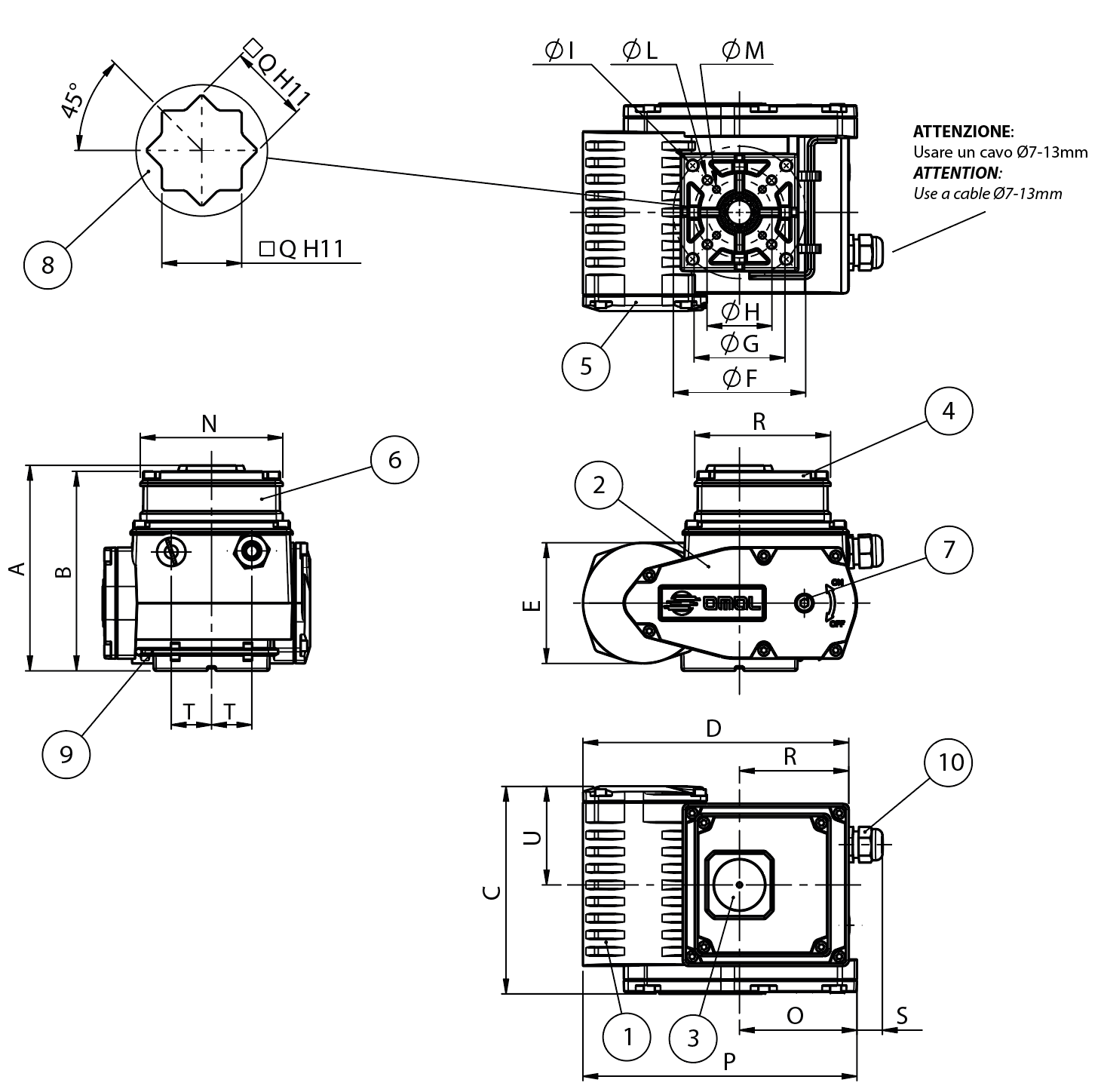
DIMENSIONS
A
B
C
D
E
øF
øG
øH
øI
øL
øM
N
O
P
☐Q
R
S
T
U
Kg
EA0035
137
109
132
190
84
70
50
36
M8x14
M6x11
M5x9
70
74
59
14
69
18
26
67,5
3,6
EA0070
137
109
136
190
84
70
50
- -
M8x14
M6x11
- -
70
74
59
14
69
18
26
67,5
3,8
EA0130
157,5
129,5
160
221,5
93
102
70
50
M10x17
M8x15
M6x11
67,5
90,5
57
17
84
17
31
76
7,2
EA0240
157,5
129,5
163,5
221,5
93
102
70
- -
M10x17
M8x15
- -
67,5
90,5
57
22
84
17
31
76
7,5
IP68 VERSION
DIMENSIONS
A
B
C
D
E
øF
øG
øH
øI
øL
øM
N
O
P
☐Q
R
S
T
U
Kg
EA0035
142,1
137,5
132
172
84
70
50
36
M8x14
M6x11
M5x9
109,8
74
177,1
14
69
14
26
67,5
3,8
EA0070
142,1
137,5
136
172
84
70
50
- -
M8x14
M6x11
- -
109,8
74
177,1
14
69
14
26
67,5
4
EA0130
162,8
158,2
160
204,6
93
102
70
50
M10x17
M8x15
M6x11
109,8
90,5
211,1
17
84
12
31
76
7,4
EA0240
162,8
158,2
163,5
204,6
93
102
70
- -
M10x17
M8x15
- -
109,8
90,5
211,1
22
84
12
31
76
7,7
IP67 VERSION
MATERIALS
1
Body
Aluminium
2
Gear box cap
Aluminium
3
Position indicator
PMMA
4
Electric-set cap
Aluminium
5
Terminal-box cap
Aluminium
6
Connector
PA6 / PBT
7
Lever connection
Steel
8
Female shaft
Stainless steel
9
Lever
Stainless steel
IP68 VERSION
MATERIALS
1
Body
Aluminium
2
Gear box cap
Aluminium
3
Position indicator
PMMA
4
Electric-set cap
Aluminium
5
Terminal-box cap
Aluminium
6
Box H27
Aluminium
7
Lever connection
Steel
8
Female shaft
Stainless steel
9
Lever
Stainless steel
10
Cable gland
Brass
EA0035 WORKING DIAGRAMS
EA0070 WORKING DIAGRAMS
EA0130 WORKING DIAGRAMS
EA0240 WORKING DIAGRAMS
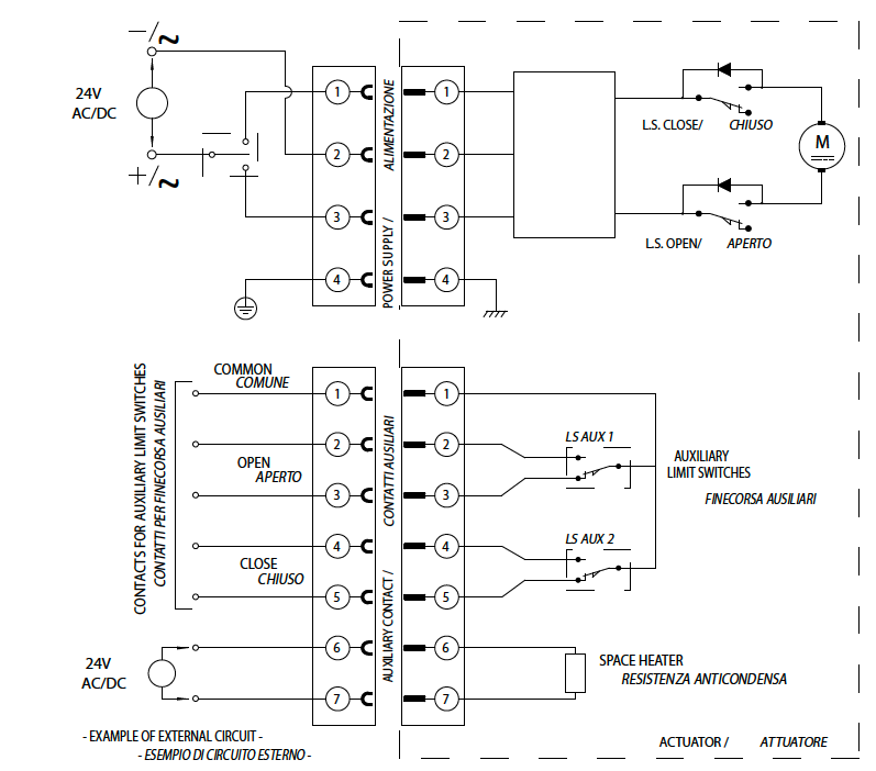
IP67 ELECTRIC WIRING FOR 24 Vac/dc - 24 Vdc SUPPLY
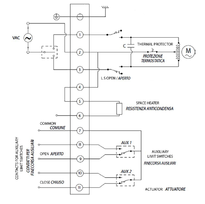
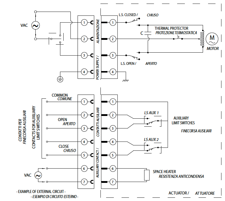
IP67 ELECTRIC WIRING FOR 115 - 230 Vac SUPPLY
IP68 ELECTRIC WIRING FOR 24 Vac/dc - 24 Vdc SUPPLY