ТЕХНИЧЕСКИЕ ДАННЫЕ Номинальный рабочий угол: 90° с возможностью регулирования в пределах 20° – 95° Тип регулирования: непрерывный посредством самотормозящихся кулачков и электромеханических концевых выключателей. Номинальный рабочий момент: от 35 до 240 Н·м. Время хода (0° - 90°): см. диаграмму. Режим эксплуатации: S3 (повторно- кратковременный) с Пв 50% согласно стандарту Итальянского электротехнического комитета CEI 60034. Соответствие стандартам: Директива 2014/35/ЕС «Оборудование низковольтное»; Директива 2014/30/ЕС «Совместимость электрическая». Степень защиты корпуса: IP 67 согласно EN 60529. Рабочая температура окружающей среды: -25° +60° C. Предельная температура складирования: -40° +90°C. Термостатическая защита с автоматическим возвратом в исходное состояние внутри электродвигателя. Обмотка двигателя с классом изоляции F (155°C). Ротор установлен в шарикоподшипниках. Механизм для аварийного управления вручную (шестигранный ключ в комплекте) Внешний световой индикатор семафорного типа с градуированной верхней частью Противоконденсатный резистор серийного производства. Электрические подключения соединителями со степенью защиты IP 67, по запросу возможен заводской электромонтаж. 2 электромеханических концевых выключателя ОПДП для вспомогательной индикации с кулачками, регулируемыми по всей длине хода. Максимальный уровень шума во время работы <70 дБ (A). Напряжение питания: 230 Vac ±10%, 50/60 Hz однофазное; 115 Vac ±10%, 50/60 Hz однофазное; 24 V ac/dc ±10%; 24 V dc ±5%.
МОМЕНТЫ
МОДЕЛЬ
EA0035
EA0070
EA0130
EA0240
Номинальный рабочий момент
Nm
35
70
130
240
Макс. момент для переходных режимов
Nm
45
85
160
280
КОДЫ ДЛЯ ЗАКАЗА ПРИВОДА
IP67 VERSION
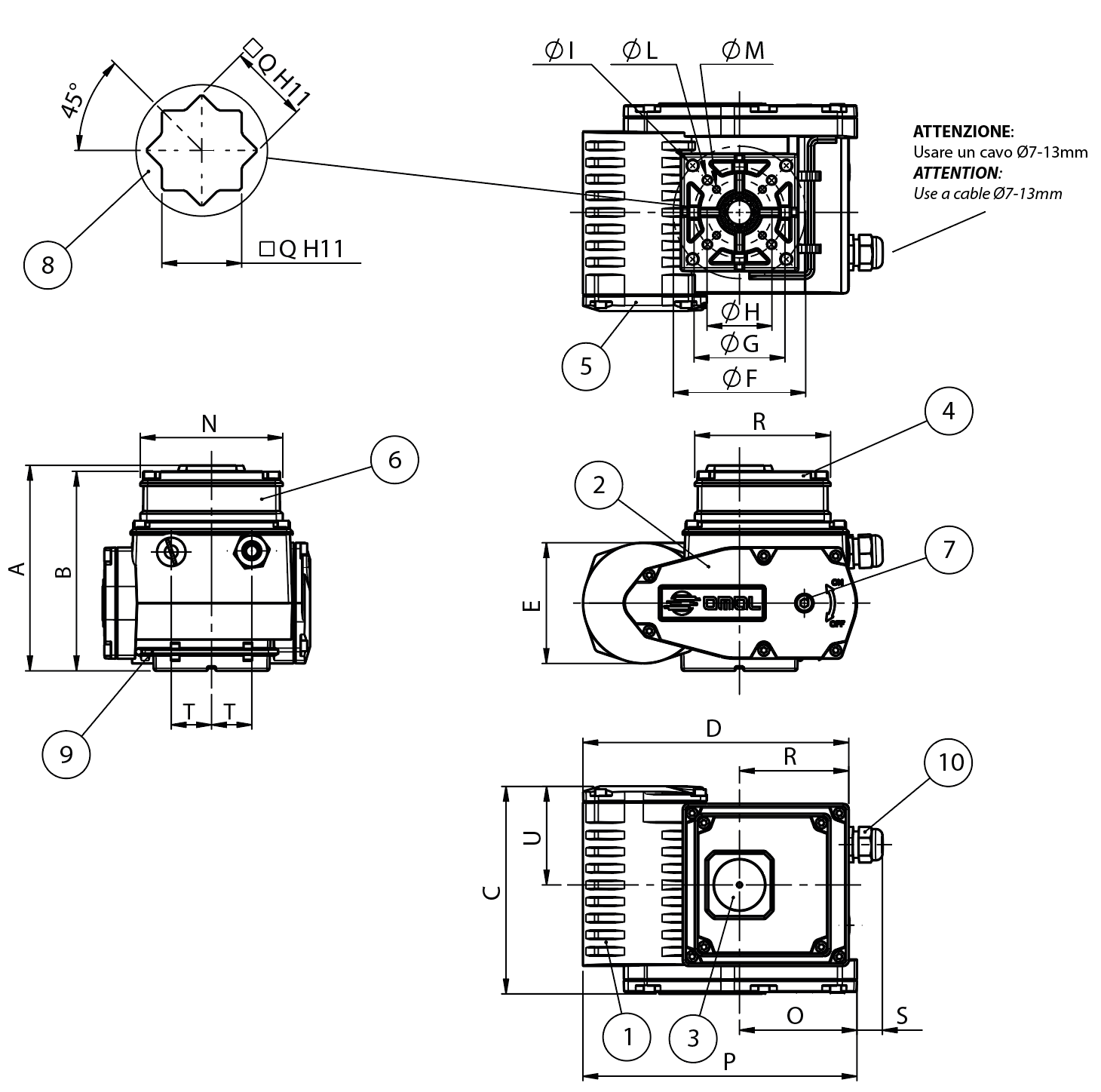
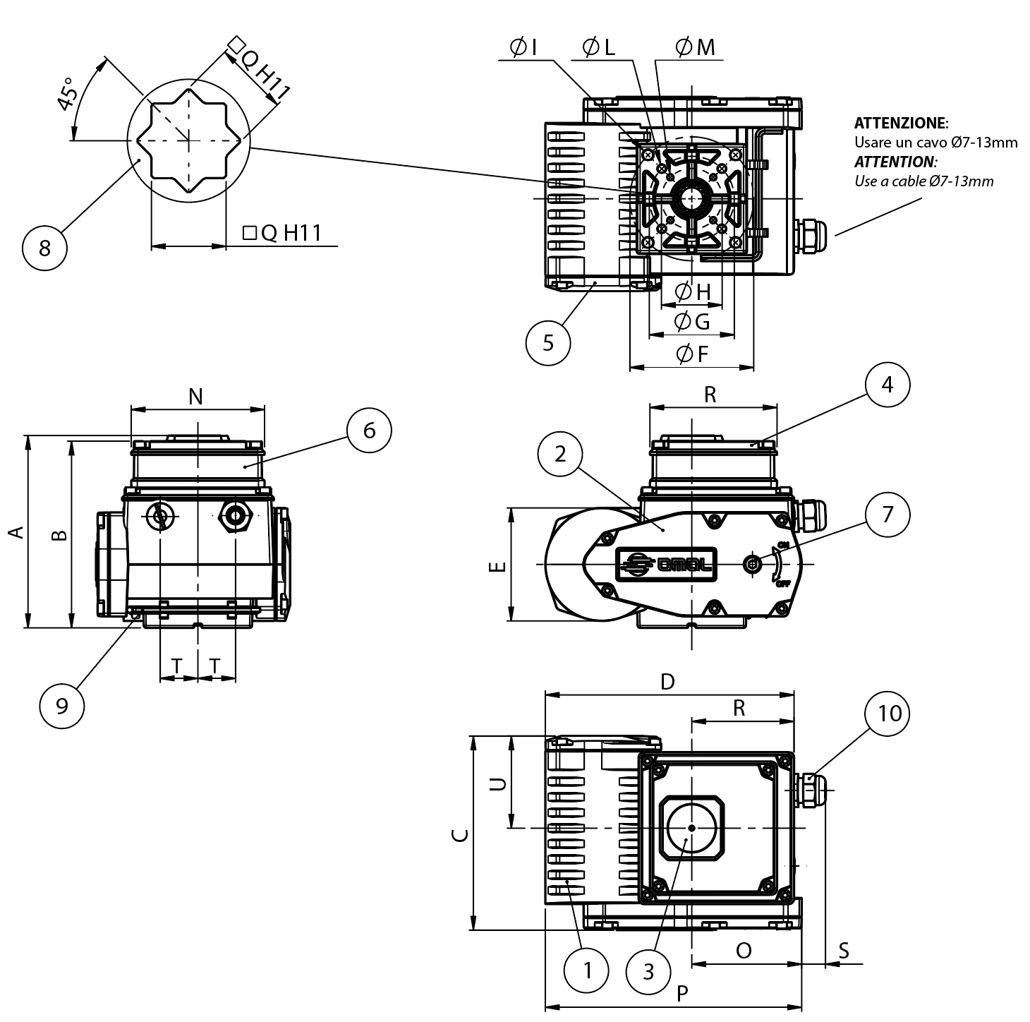
РАЗМЕРЫ
A
B
C
D
E
øF
øG
øH
øI
øL
øM
N
O
P
☐Q
R
S
T
U
Kg
EA0035
137
109
132
190
84
70
50
36
M8x14
M6x11
M5x9
70
74
59
14
69
18
26
67,5
3,6
EA0070
137
109
136
190
84
70
50
- -
M8x14
M6x11
- -
70
74
59
14
69
18
26
67,5
3,8
EA0130
157,5
129,5
160
221,5
93
102
70
50
M10x17
M8x15
M6x11
67,5
90,5
57
17
84
17
31
76
7,2
EA0240
157,5
129,5
163,5
221,5
93
102
70
- -
M10x17
M8x15
- -
67,5
90,5
57
22
84
17
31
76
7,5
IP68 VERSION
РАЗМЕРЫ
A
B
C
D
E
øF
øG
øH
øI
øL
øM
N
O
P
☐Q
R
S
T
U
Kg
EA0035
142,1
137,5
132
172
84
70
50
36
M8x14
M6x11
M5x9
109,8
74
177,1
14
69
14
26
67,5
3,8
EA0070
142,1
137,5
136
172
84
70
50
- -
M8x14
M6x11
- -
109,8
74
177,1
14
69
14
26
67,5
4
EA0130
162,8
158,2
160
204,6
93
102
70
50
M10x17
M8x15
M6x11
109,8
90,5
211,1
17
84
12
31
76
7,4
EA0240
162,8
158,2
163,5
204,6
93
102
70
- -
M10x17
M8x15
- -
109,8
90,5
211,1
22
84
12
31
76
7,7
IP67 VERSION
МАТЕРИАЛЫ
1
Корпус
Алюминий
2
Крышка редуктора
Алюминий
3
Указатель положения
ПMMA
4
Крышка электрического блока
Алюминий
5
Крышка клеммной коробки
Алюминий
6
Connector
PA6 / PBT
7
Головка под рукоятку
Сталь
8
Вал с внутренней резьбой
Сталь нержавеющая
9
Рукоятка
Сталь нержавеющая
IP68 VERSION
МАТЕРИАЛЫ
1
Корпус
Алюминий
2
Крышка редуктора
Алюминий
3
Указатель положения
ПMMA
4
Крышка электрического блока
Алюминий
5
Крышка клеммной коробки
Алюминий
6
Box H27
Алюминий
7
Головка под рукоятку
Сталь
8
Вал с внутренней резьбой
Сталь нержавеющая
9
Рукоятка
Сталь нержавеющая
10
Cable gland
Brass
СХЕМЫ РАБОТЫ EA0035
СХЕМЫ РАБОТЫ EA0070
СХЕМЫ РАБОТЫ EA0130
СХЕМЫ РАБОТЫ EA0240
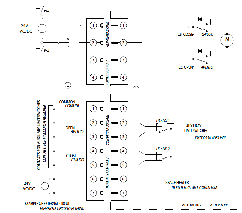
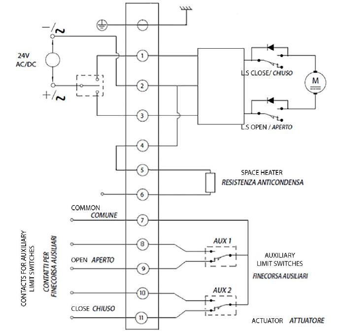
IP67 ЭЛЕКТРИЧЕСКАЯ СХЕМА СОЕДИНЕНИЙ ДЛЯ ПИТАНИЯ 24 В пер. тока/пост. тока - 24 В пост. тока
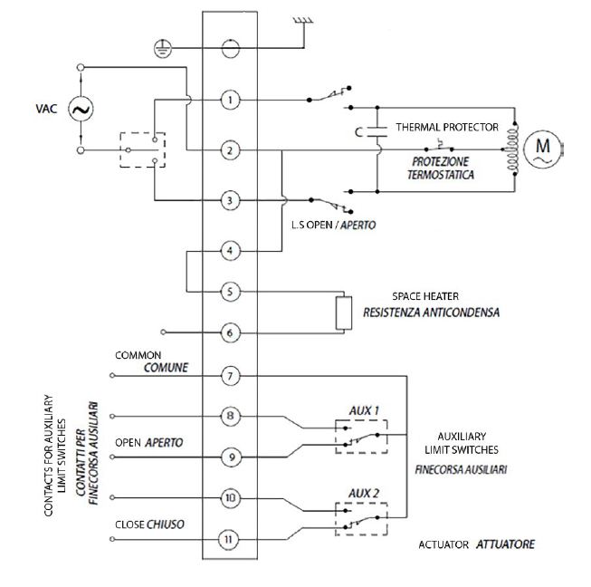
IP67 ЭЛЕКТРИЧЕСКАЯ СХЕМА СОЕДИНЕНИЙ ДЛЯ ПИТАНИЯ 115 - 230 В пер. тока
IP68 ЭЛЕКТРИЧЕСКАЯ СХЕМА СОЕДИНЕНИЙ ДЛЯ ПИТАНИЯ 24 В пер. тока/пост. тока - 24 В пост. тока
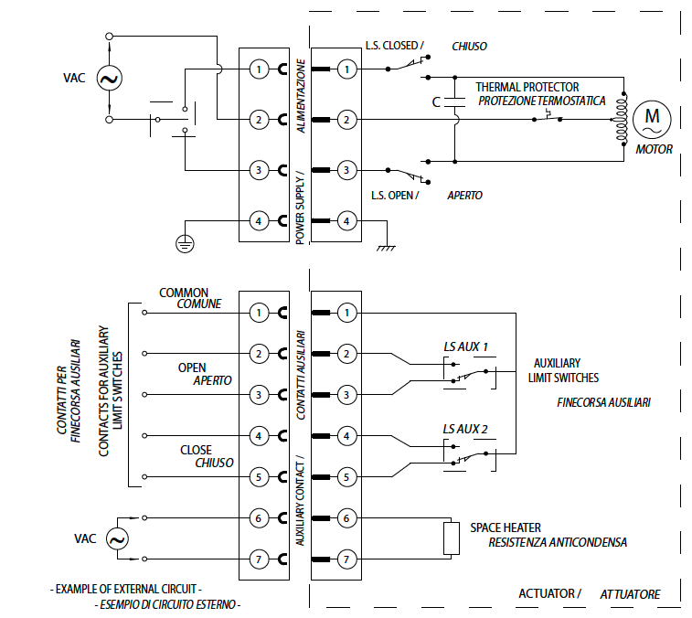
IP68 ЭЛЕКТРИЧЕСКАЯ СХЕМА СОЕДИНЕНИЙ ДЛЯ ПИТАНИЯ 115 - 230 В пер. тока