DATI TECNICI Angolo di lavoro nominale: 90° regolabile tra 20° e 95° Tipo di regolazione: continua mediante camme autofrenate e finecorsa elettromeccanici. Coppia di lavoro nominale: da 35 a 240 Nm. Tempo di manovra (0° - 90°): vedi diagramma. Servizio: S3 ED 50% secondo CEI 60034. Rispondenza alle norme: Direttiva bassa tensione 2014/35/UE; Direttiva compatibilità elettromagnetica 2014/30/CE. Grado di protezione: IP67 secondo EN60529. Temperatura ambiente di lavoro: -25° +60° C. Temperatura limite di stoccaggio: -40° +90°C. Protezione termostatica autoreset interna al motore. Avvolgimento motore con isolamento in classe F (155°C). Rotore supportato su cuscinetti a sfera. Attacco per azionamento manuale di emergenza (chiave esagonale in dotazione) Indicatore visivo esterno a semaforo con zona superiore graduata Resistenza anticondensa di serie. Collegamenti elettrici tramite connettori IP67, disponibili a richiesta con cavo precablato. 2 finecorsa elettromeccanici SPDT per indicazione ausiliaria con camme regolabili su tutta la corsa. Rumorosità massima durante il funzionamento <70 dB (A). Tensione di alimentazione: 230 Vac ±10%, 50/60 Hz monofase; 115 Vac ±10%, 50/60 Hz monofase; 24 V ac/dc ±10%; 24 V dc ±5%.
COPPIE
MODELLO
EA0035
EA0070
EA0130
EA0240
Coppia nominale di lavoro
Nm
35
70
130
240
Coppia max. per transitori
Nm
45
85
160
280
CODICI DI ORDINAZIONE ATTUATORE
VERSIONE IP67
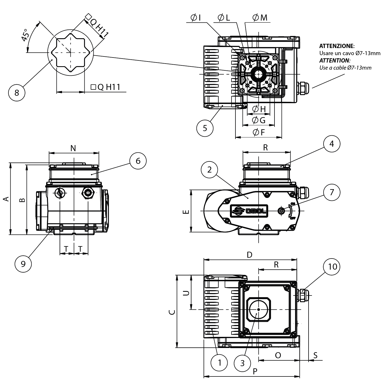
DIMENSIONI
A
B
C
D
E
øF
øG
øH
øI
øL
øM
N
O
P
☐Q
R
S
T
U
Kg
EA0035
137
109
132
190
84
70
50
36
M8x14
M6x11
M5x9
70
74
59
14
69
18
26
67,5
3,6
EA0070
137
109
136
190
84
70
50
- -
M8x14
M6x11
- -
70
74
59
14
69
18
26
67,5
3,8
EA0130
157,5
129,5
160
221,5
93
102
70
50
M10x17
M8x15
M6x11
67,5
90,5
57
17
84
17
31
76
7,2
EA0240
157,5
129,5
163,5
221,5
93
102
70
- -
M10x17
M8x15
- -
67,5
90,5
57
22
84
17
31
76
7,5
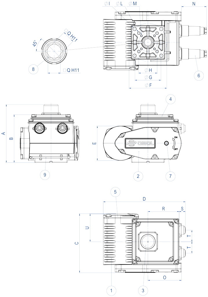
VERSIONE IP68
DIMENSIONI
A
B
C
D
E
øF
øG
øH
øI
øL
øM
N
O
P
☐Q
R
S
T
U
Kg
EA0035
142,1
137,5
132
172
84
70
50
36
M8x14
M6x11
M5x9
109,8
74
177,1
14
69
14
26
67,5
3,8
EA0070
142,1
137,5
136
172
84
70
50
- -
M8x14
M6x11
- -
109,8
74
177,1
14
69
14
26
67,5
4
EA0130
162,8
158,2
160
204,6
93
102
70
50
M10x17
M8x15
M6x11
109,8
90,5
211,1
17
84
12
31
76
7,4
EA0240
162,8
158,2
163,5
204,6
93
102
70
- -
M10x17
M8x15
- -
109,8
90,5
211,1
22
84
12
31
76
7,7
VERSIONE IP67
MATERIALI
1
Corpo
Alluminio
2
Coperchio del riduttore
Alluminio
3
Indicatore di posizione
PMMA
4
Coperchio gruppo elettrico
Alluminio
5
Coperchio morsettiera
Alluminio
6
Connettore
PA6 / PBT
7
Attacco per leva
Acciaio
8
Albero femmina
Acciaio inox
9
Leva
Acciaio inox
VERSIONE IP68
MATERIALI
1
Corpo
Alluminio
2
Coperchio del riduttore
Alluminio
3
Indicatore di posizione
PMMA
4
Coperchio gruppo elettrico
Alluminio
5
Coperchio morsettiera
Alluminio
6
Box H27
Alluminio
7
Attacco per leva
Acciaio
8
Albero femmina
Acciaio inox
9
Leva
Acciaio inox
10
Pressacavo
Ottone
DIAGRAMMI DI FUNZIONAMENTO EA0035
DIAGRAMMI DI FUNZIONAMENTO EA0070
DIAGRAMMI DI FUNZIONAMENTO EA0130
DIAGRAMMI DI FUNZIONAMENTO EA0240
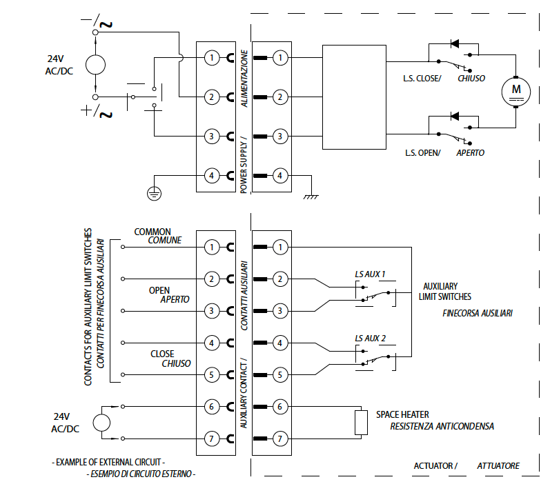
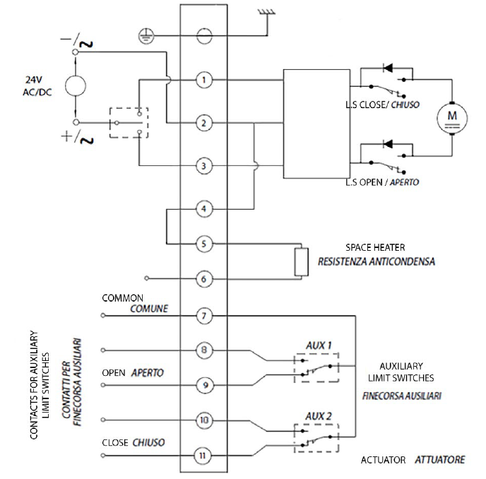
SCHEMA ELETTRICO IP67 DI COLLEGAMENTO PER ALIMENTAZIONE 24 Vac/dc - 24 Vdc
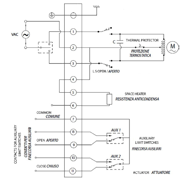
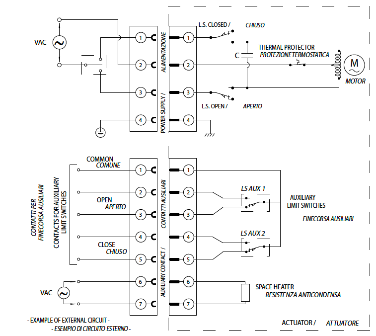
SCHEMA ELETTRICO IP67 DI COLLEGAMENTO PER ALIMENTAZIONE 115 - 230 Vac
SCHEMA ELETTRICO IP68 DI COLLEGAMENTO PER ALIMENTAZIONE 24 Vac/dc - 24 Vdc
SCHEMA ELETTRICO IP68 DI COLLEGAMENTO PER ALIMENTAZIONE 115 - 230 Vac